共青团山西工程职业学院委员会

通知公告

当前位置: 首页 > 通知公告 > 正文
关于第十三届“挑战杯”中国大学生创业计划竞赛校赛的公示
发布时间: 2022-05-26 18:12:47   作者:本站编辑   来源: 本站原创   浏览次数:

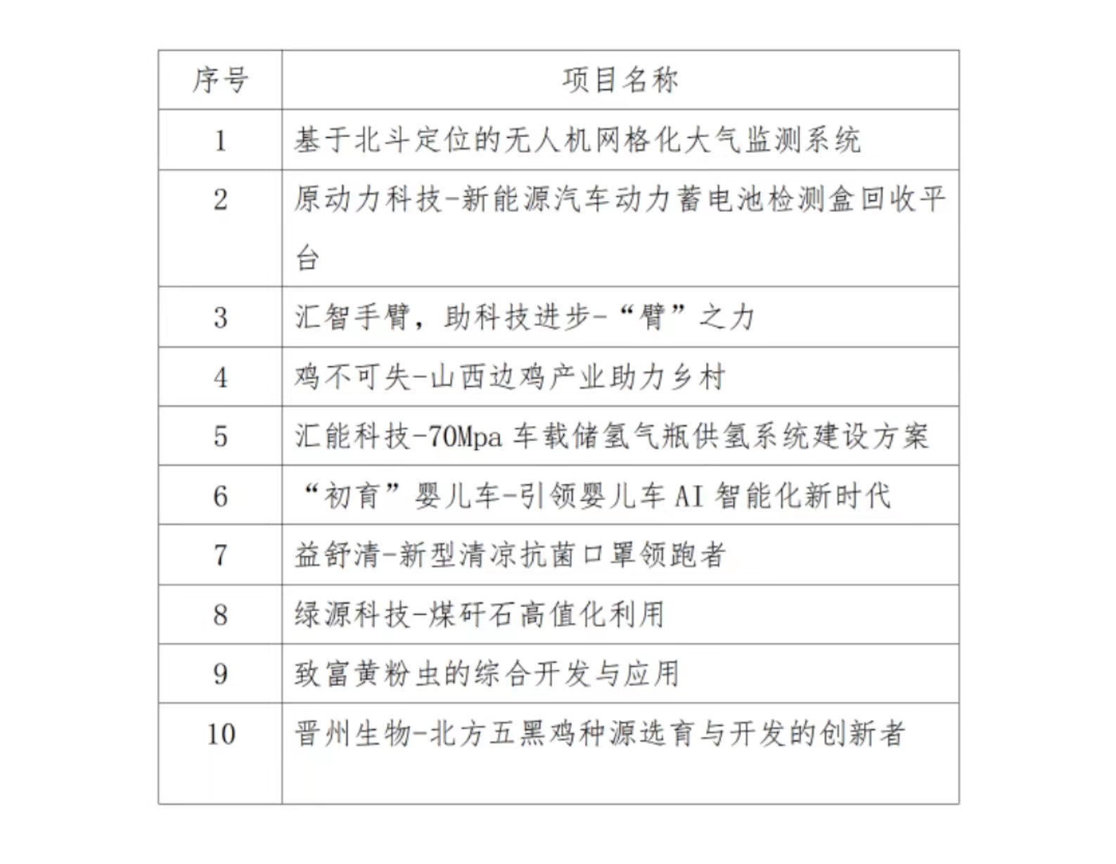
根据第十三届“挑战杯”中国大学生创业计划大赛组委会工作要求,我院团委与近日组织相关专家评委,对各相关单位报送的30件作品进行了评审。评审过程严格按照上级文件要求,在不知晓申报单位及申报人的情况下,只针对作品进行了客观公正的评审,评审结果真实、客观、有效。现根据综合评分参与比赛的前10名作品公布如下,请各相关单位在收到通知后,进一步整改完善,力争在全省大赛中取得优异成绩。

7c59d084f59324215f63e137bb19605.jpg

                                                         

                                                                                   2022年5月26日

共青团山西工程职业学院委员会